85PO
85PO
85PO概况
85PO简介
使命愿景
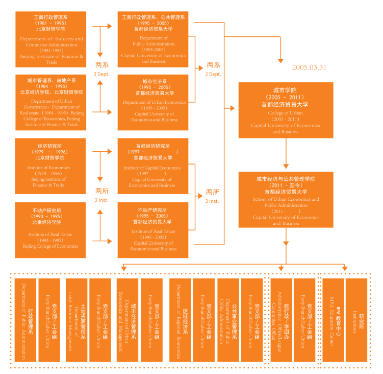
历史沿革
学院领导
组织机构
党建工作
理论学习
党建活动
党校培训
师资队伍
行政管理系
土地资源管理系
城市经济管理系
区域经济系
教育经济与管理系
荣休教师
管理团队
人才培养
本科
硕士研究生
MPA
博士研究生
博士后流动站
科学研究
科研成果
科研项目
科研获奖
学术论坛
学术活动
教学管理
教学改革
教学实践
教学成果
学生发展
思想引领
团学活动
班团建设
学风建设
就业创业
学生事务
心理健康
学子风采
社会服务
合作基地
智库建设
合作交流
国际合作
校友工作
MPA
招生宣传
教育培养
就业指导
研修培训
师资培训
高级研修班
专题培训班
学校主页
EN
学校主页
EN
85PO
85PO概况
85PO简介
使命愿景
历史沿革
学院领导
组织机构
党建工作
理论学习
党建活动
党校培训
师资队伍
行政管理系
土地资源管理系
城市经济管理系
区域经济系
教育经济与管理系
荣休教师
管理团队
人才培养
本科
硕士研究生
MPA
博士研究生
博士后流动站
科学研究
科研成果
科研项目
科研获奖
学术论坛
学术活动
教学管理
教学改革
教学实践
教学成果
学生发展
思想引领
团学活动
班团建设
学风建设
就业创业
学生事务
心理健康
学子风采
社会服务
合作基地
智库建设
合作交流
国际合作
校友工作
MPA
招生宣传
教育培养
就业指导
研修培训
师资培训
高级研修班
专题培训班
85PO
-
85PO概况
-
历史沿革
历史沿革